您当前所在位置: 首页 > 部门信息公开 > 方城县交通运输局 > 法定主动公开内容 > 公示公告
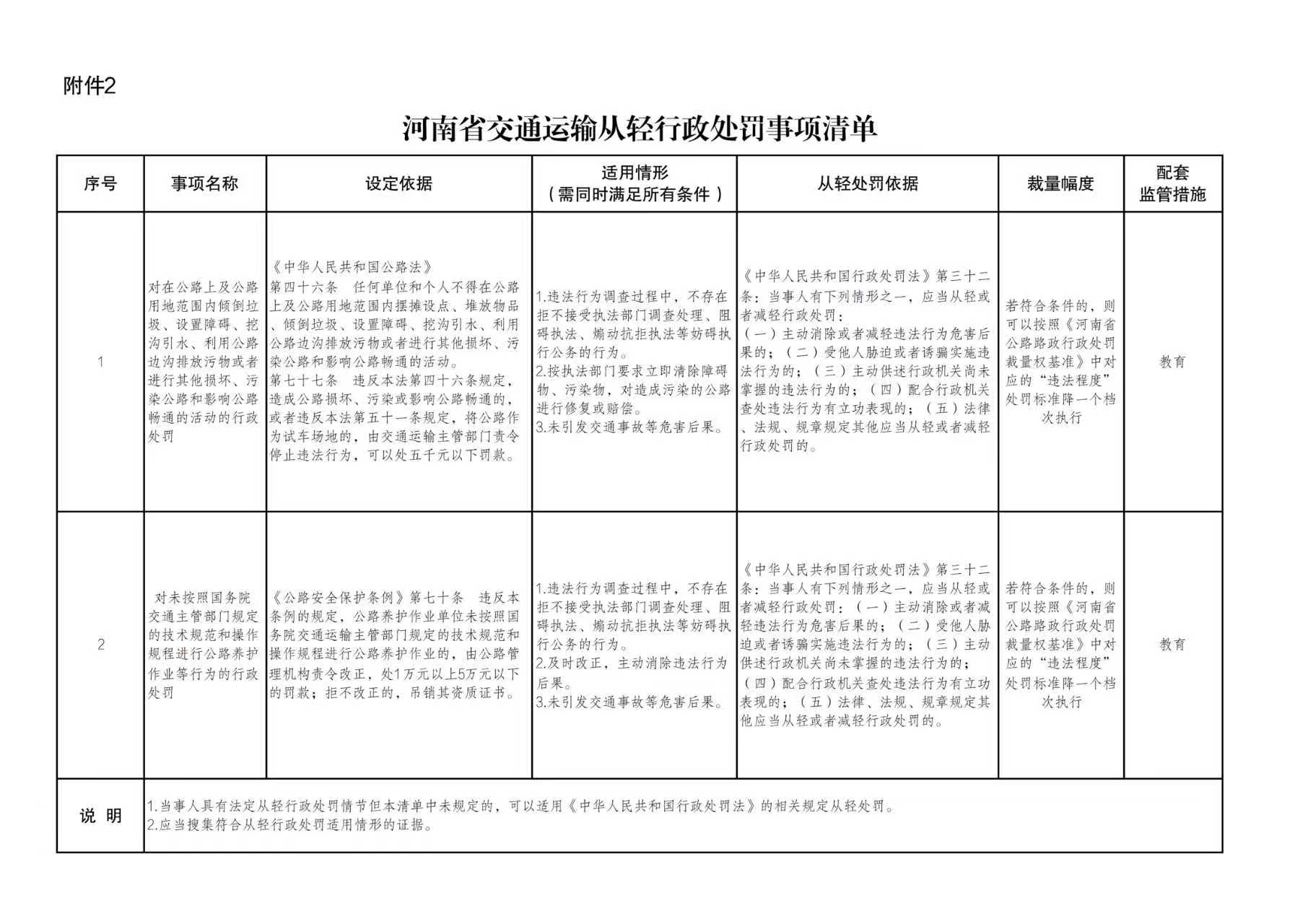
河南省交通运输从轻行政处罚事项清单
来源:时间:2026-02-11
分享:

河南省交通运输从轻行政处罚事项清单

扫一扫在手机打开当前页

文件下载:
相关阅读: