您当前所在位置: 首页 > 专题专栏 > 企事业单位信息公开 > 公共交通
道路运输出租车企业信誉核定
来源:时间:2026-01-12
分享:

基本信息

事项名称

道路运输出租车企业信誉核定

事项类型

其他行政权力

实施主体

方城县交通运输局

办件类型

承诺件

法定办理时限60个工作日 查看说明承诺办理时限10个工作日 查看说明
权力来源

法定本级行使

行使层级

县级

是否涉及特殊环节现场勘查是否涉及中介服务不涉及
实施主体性质

法定机关

服务对象

企业法人

是否网办

办理形式

窗口办理、网上办理

网上办理深度

互联网咨询、互联网收件、互联网预审、互联网受理、互联网办理、互联网办理结果信息反馈、互联网电子证照反馈

通办范围

全县

数量限制

四办标志

马上办、网上办、一次办、就近办

最多到现场办事次数

0次

必须现场办理原因说明

是否支持物流快递

是否网上支付

行使内容

在中华人民共和国境内,从事出租汽车经营活动,应依法取得出租汽车经营许可,并依法依规经营。

权限划分

显示更多

申请条件

一、依法取得市场监督管理局核发的工商营业执照;
二、依法取得出租汽车(含巡游出租汽车和网络预约出租汽车)经营许可;
三、考核周期内(每年的1月1日至12月31日)正常开展经营业务。

设定依据

为规范出租汽车经营行为,建立完善出租汽车行业信用体系,提升出租汽车服务水平,按照《交通运输部关于印发〈出租汽车服务质量信誉考核办法〉的通知》(交运发〔2018〕58号)等有关规定执行。第二十条 出租汽车行政主管部门应当根据《巡游出租汽车企业服务质量信誉考核评分标准》(见附件1)、《网络预约出租汽车经营者服务质量信誉考核评分标准》(见附件2)组织对出租汽车企业服务质量信誉等级进行初评。

申请材料

序号

材料名称

来源渠道

来源渠道说明

材料必要性

材料下载

材料类型

收取方式

纸质材料规格

填报须知

受理标准

材料依据

1河南省出租汽车企业基本情况登记表申请人自备申请人自备必要空表下载样表下载原件:1
复印件:0
收取纸质材料、上传电子文件查看须知查看受理标准查看依据
2车辆保险单申请人自备申请人自备必要样表下载原件:1
复印件:0
收取纸质材料、上传电子文件查看须知查看受理标准查看依据
3GPS使用证明申请人自备申请人自备必要样表下载原件:1
复印件:0
收取纸质材料、上传电子文件查看须知查看受理标准查看依据
4营业执照通过数据共享减免,无需提供政府部门核发市场监管部门必要样表下载原件:0
复印件:1
收取纸质材料、上传电子文件、数据共享核验、电子证照库引用、部门内部核检查看须知查看受理标准查看依据
5安全教育记录申请人自备申请人自备必要样表下载原件:1
复印件:0
收取纸质材料、上传电子文件查看须知查看受理标准查看依据
6中华人民共和国道路运输经营许可证政府部门核发交通运输管理部门必要样表下载原件:0
复印件:1
收取纸质材料、上传电子文件查看须知查看受理标准查看依据
7车辆年审记录申请人自备申请人自备必要样表下载原件:1
复印件:0
收取纸质材料、上传电子文件查看须知查看受理标准查看依据
8出租汽车企业服务质量信誉考核申请表申请人自备申请人自备必要空表下载样表下载原件:1
复印件:0
收取纸质材料、上传电子文件查看须知查看受理标准查看依据

收费信息

不收费

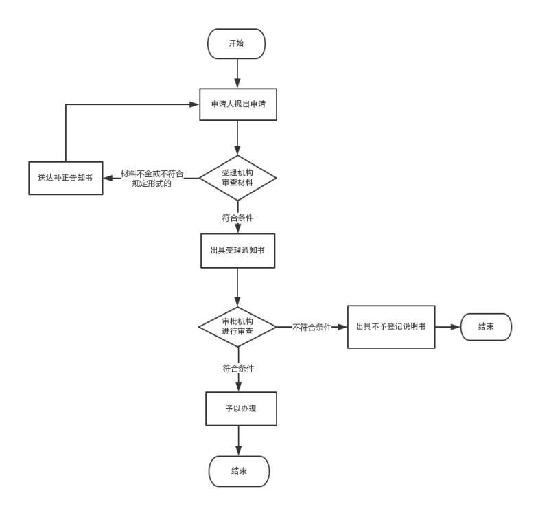
办理流程

流程图预览

  • 1

    受理

    时限: 1个工作日审批人: 陈香君

    办理结果:方城县道路运输管理局人员对材料进行初审。

    审查标准

    方城便民服务中心二楼窗口报送相关申请材料受理。

  • 2

    审核

    时限: 8个工作日审批人: 牛平

    办理结果:审核申请材料。

    审查标准

    方城县道路运输管理局组织人员对材料进一步审核。

  • 3

    决定

    时限: 1个工作日审批人: 温自沛

    办理结果:方城县道路运输管理局颁发出租汽车企业服务质量信誉考核登记证书。

    审查标准

    方城县道路运输管理局做出许可决定。

审批结果

序列结果名称结果样本结果获取方式结果类型领取说明
1出租汽车企业服务质量信誉考核登记证书出租汽车企业服务质量信誉考核登记证书窗口领取其他无需领取


扫一扫在手机打开当前页

文件下载:
相关阅读: